The photos you provided may be used to improve Bing image processing services.
Privacy Policy
|
Terms of Use
Can't use this link. Check that your link starts with 'http://' or 'https://' to try again.
Unable to process this search. Please try a different image or keywords.
Try Visual Search
Search, identify objects and text, translate, or solve problems using an image
Drag one or more images here,
upload an image
or
open camera
Drop images here to start your search
To use Visual Search, enable the camera in this browser
All
Search
Images
Inspiration
Create
Collections
Videos
Maps
News
More
Shopping
Flights
Travel
Notebook
Top suggestions for Classification Tree Analysis Example R
Classification Tree Example
Classification
Paper Examples
Classification
Essay Examples
Data Classification
Template
Classification Essay Examples
Topics
Data Classification
Chart
Classsification
Tree Example
Classification
Table with Arrows
ICA
Tree Analysis Example
Classification and Analysis
Graph
Example
of Geographical Classification
Classification Tree Analysis
Images
Classification
Supervised Learning Pic
ABC Analysis Numerical Example
with Charts
Risk Classification
Chart
Classification
Terminologies Photo
Clasification Tree Analysis
Diagrams
Classification
Essay Topics Ideas
Division Classification
Essay Examples
Best Classification
Template
Unsupervised Classification
Sample Images
Statistical Analysis
Chart of Chronological Classification
ABC Analyasis Templates
Free
Categorization
Tree
Classification Example
Table
Result Analysis
Chart
Classification Text Example
Short Story
Cross-Classification
Table
Example of Discriminant Analysis
Normal Distributed Graph
UN Class
Classification Example
Classification
Essay Ideas
Bad
Classification Examples
Example of Syntetic
Analysis Simple Tree
Classification Test Example
Grade 7
FSN Classification Analysis
Chart
Explore more searches like Classification Tree Analysis Example R
Grade 6
Science
Chemical
Structure
Data
Science
Diagram
Names
5
Leaves
Machine
Learning
North
Point
Animal
Kingdom
Ai Machine
Learning
Product Design
Development
Working
Out
Software
Testing
Living
Things
True
Positive
Yes
No
Dalhousie
University
Scientific
Plant
Graph
Simple
Diagram
Word
Oak
Learning
Javelina
Defined
Cart
Distinguish
Two-Way
Archaeology
Definitions
Shhita
People interested in Classification Tree Analysis Example R also searched for
Elements
Fig
How
Read
Template
Processing
For
ACC
Gam
Free
Printable
Numbers
Maple
Disease
Autoplay all GIFs
Change autoplay and other image settings here
Autoplay all GIFs
Flip the switch to turn them on
Autoplay GIFs
Image size
All
Small
Medium
Large
Extra large
At least... *
Customized Width
x
Customized Height
px
Please enter a number for Width and Height
Color
All
Color only
Black & white
Type
All
Photograph
Clipart
Line drawing
Animated GIF
Transparent
Layout
All
Square
Wide
Tall
People
All
Just faces
Head & shoulders
Date
All
Past 24 hours
Past week
Past month
Past year
License
All
All Creative Commons
Public domain
Free to share and use
Free to share and use commercially
Free to modify, share, and use
Free to modify, share, and use commercially
Learn more
Clear filters
SafeSearch:
Moderate
Strict
Moderate (default)
Off
Filter
Classification Tree Example
Classification
Paper Examples
Classification
Essay Examples
Data Classification
Template
Classification Essay Examples
Topics
Data Classification
Chart
Classsification
Tree Example
Classification
Table with Arrows
ICA
Tree Analysis Example
Classification and Analysis
Graph
Example
of Geographical Classification
Classification Tree Analysis
Images
Classification
Supervised Learning Pic
ABC Analysis Numerical Example
with Charts
Risk Classification
Chart
Classification
Terminologies Photo
Clasification Tree Analysis
Diagrams
Classification
Essay Topics Ideas
Division Classification
Essay Examples
Best Classification
Template
Unsupervised Classification
Sample Images
Statistical Analysis
Chart of Chronological Classification
ABC Analyasis Templates
Free
Categorization
Tree
Classification Example
Table
Result Analysis
Chart
Classification Text Example
Short Story
Cross-Classification
Table
Example of Discriminant Analysis
Normal Distributed Graph
UN Class
Classification Example
Classification
Essay Ideas
Bad
Classification Examples
Example of Syntetic
Analysis Simple Tree
Classification Test Example
Grade 7
FSN Classification Analysis
Chart
1200×600
github.com
GitHub - libroute/r-classification-analysis: Analysis of classification results using R language
2178×1168
demosophy.org
Classification tree in R - Demosophy.org
2161×1200
demosophy.org
Classification tree in R - Demosophy.org
934×658
demosophy.org
Classification tree in R - Demosophy.org
Related Products
Decision Tree Example
Algorithm Examples
Machine Learning Trees
568×568
researchgate.net
Example Classification Tree | Download Scientific Diag…
793×418
solver.com
Classification Tree | solver
586×585
r-bloggers.com
Classification Tree Models | R-bloggers
850×268
researchgate.net
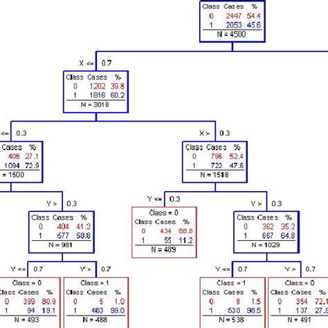
Graphical results of classification tree analysis. Classification tree... | Download Scientific ...
850×636
researchgate.net
Results of classification tree analysis showing characteristi…
1280×720
storage.googleapis.com
What Is Classification Tree In R at Brian Iverson blog
Explore more searches like
Classification Tree
Analysis Example R
Grade 6 Science
Chemical Structure
Data Science
Diagram Names
5 Leaves
Machine Learning
North Point
Animal Kingdom
Ai Machine Learning
Product Design Development
Working Out
Software Testing
504×504
Stack Overflow
R Problems with classification tree - Stack Overflow
636×505
Stack Overflow
R Problems with classification tree - Stack Overflow
548×693
storage.googleapis.com
What Is Classification Tree In R at Brian Iv…
1002×1017
storage.googleapis.com
What Is Classification Tree In R at Brian Iverson blog
900×895
storage.googleapis.com
What Is Classification Tree In R at Brian Iverson blog
850×520
storage.googleapis.com
What Is Classification Tree In R at Brian Iverson blog
1344×960
storage.googleapis.com
What Is Classification Tree In R at Brian Iverson blog
960×720
storage.googleapis.com
What Is Classification Tree In R at Brian Iverson blog
640×640
researchgate.net
Classification tree of the samples. Classification tre…
850×321
researchgate.net
Classification tree for data set 3 (University, Economics) obtained... | Download Scientific Diagram
320×320
researchgate.net
Classification tree for data set 3 (University, Econo…
850×1463
researchgate.net
Classification and regressio…
320×320
researchgate.net
Classification and regression tree analysis …
475×475
researchgate.net
Classification tree analysis with first group of indepe…
600×679
researchgate.net
(a) Classification Tree Analysis was performed wi…
3401×2415
scaler.com
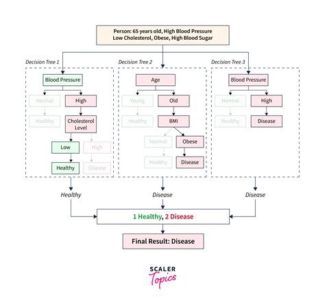
Classification in R Programming- Scaler Topics
3402×3211
scaler.com
Classification in R Programming- Scaler Topics
316×316
researchgate.net
This is a schematic diagram of using R‐tree to record the... | D…
People interested in
Classification Tree
Analysis Example R
also searched for
Elements
Fig
How Read
Template
Processing For
ACC
Gam
Free Printable
Numbers
Maple
Disease
861×628
davetang.org
Building a classification tree in R - Dave Tang's blog
759×672
r-bloggers.com
Assessing the precision of classification tree model prediction…
850×600
researchgate.net
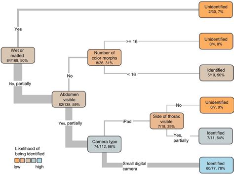
Classification tree analysis identifying the criteria distinguishing... | Download Scientific ...
518×687
researchgate.net
Classification Tree Using the Party Packa…
685×465
researchgate.net
Classification tree analysis with first group of independent variables... | Download …
850×324
researchgate.net
An example of a dataset and its corresponding classification tree. | Download Scientific Diagram
802×420
data-flair.training
Classification in R Programming: The all in one tutorial to master the concept! - DataFlair
Some results have been hidden because they may be inaccessible to you.
Show inaccessible results
Report an inappropriate content
Please select one of the options below.
Not Relevant
Offensive
Adult
Child Sexual Abuse
Feedback