The photos you provided may be used to improve Bing image processing services.
Privacy Policy
|
Terms of Use
Can't use this link. Check that your link starts with 'http://' or 'https://' to try again.
Unable to process this search. Please try a different image or keywords.
Try Visual Search
Search, identify objects and text, translate, or solve problems using an image
Drag one or more images here,
upload an image
or
open camera
Drop images here to start your search
To use Visual Search, enable the camera in this browser
All
Search
Images
Inspiration
Create
Collections
Videos
Maps
News
More
Shopping
Flights
Travel
Notebook
Top suggestions for How to Read a Memory Address Line
How to
Write Your Address
How to Address
Envelope with PO Box
How to Write Addresses
On Envelopes
Us Address
Format
How to
Write Apartment Address On Envelope
Japanese Address
Format
Address a
Letter with Apt Number
How to Read
IP Address
How Tto
Read Address
How Do You
Read an Address
Reading IP
Address
Should My Address
Be On the Right
How to Read
an ISP Address
How to
Fread IP Address
How to
Construct a Address
How to Read
Adresses
How to
Present Address
How to Read
Source IPS
How Do You Do
Addresses On One Line
How Does the
Address Lines Work
What's Area On
Address
How to
Right Align in Address
A Picture of a
Place and It Address
What Do You Put in
Address Line 2 Online Example
Right Way to
Enter an Address
Where Does an Inside
Address Go On a Altter
Classes of IP Address Octets
Distomatic Magivatech Web
Address
Displaying Both a Physical
Address and a Mailing Address
How to Read
IP Address Numbers
Senders Address
and Inside Address
Correct Way to Type
Address in One Line
How Do You Type an
Address Correctly On One Line
Explore more searches like How to Read a Memory Address Line
Business Letter
Envelope
Formal
Letter
Work
Letter
Cover
Letter
Personal
Letter
Letter
Envelope
Business
Letter
Letter
Guide
Package
Box
Letter
Example
Get
Email
Wedding
Invitations
Family
Letter
Change
Your IP
Graduation Party
Invites
Write
Your
Envelope
PO Box
Letter
Canada
Envelope Suite
Number
Envelope
Cricut
Type
Write
Apartment
Write
USA
Attorney
Letter
Letter Attorney
General
Autoplay all GIFs
Change autoplay and other image settings here
Autoplay all GIFs
Flip the switch to turn them on
Autoplay GIFs
Image size
All
Small
Medium
Large
Extra large
At least... *
Customized Width
x
Customized Height
px
Please enter a number for Width and Height
Color
All
Color only
Black & white
Type
All
Photograph
Clipart
Line drawing
Animated GIF
Transparent
Layout
All
Square
Wide
Tall
People
All
Just faces
Head & shoulders
Date
All
Past 24 hours
Past week
Past month
Past year
License
All
All Creative Commons
Public domain
Free to share and use
Free to share and use commercially
Free to modify, share, and use
Free to modify, share, and use commercially
Learn more
Clear filters
SafeSearch:
Moderate
Strict
Moderate (default)
Off
Filter
How to
Write Your Address
How to Address
Envelope with PO Box
How to Write Addresses
On Envelopes
Us Address
Format
How to
Write Apartment Address On Envelope
Japanese Address
Format
Address a
Letter with Apt Number
How to Read
IP Address
How Tto
Read Address
How Do You
Read an Address
Reading IP
Address
Should My Address
Be On the Right
How to Read
an ISP Address
How to
Fread IP Address
How to
Construct a Address
How to Read
Adresses
How to
Present Address
How to Read
Source IPS
How Do You Do
Addresses On One Line
How Does the
Address Lines Work
What's Area On
Address
How to
Right Align in Address
A Picture of a
Place and It Address
What Do You Put in
Address Line 2 Online Example
Right Way to
Enter an Address
Where Does an Inside
Address Go On a Altter
Classes of IP Address Octets
Distomatic Magivatech Web
Address
Displaying Both a Physical
Address and a Mailing Address
How to Read
IP Address Numbers
Senders Address
and Inside Address
Correct Way to Type
Address in One Line
How Do You Type an
Address Correctly On One Line
768×1024
Scribd
Memory Address Decoding | PDF …
768×1024
scribd.com
Memory Address Decoding | PDF …
1152×852
electronics-lab.com
memory_address_diagram - Electronics-Lab
300×181
en.wikipedia.org
Memory address - Wikipedia
850×484
researchgate.net
Memory address decoding. | Download Scientific Diagram
846×568
chegg.com
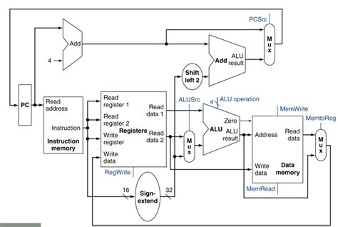
Solved PC Read address Add Instruction Instruction memory | Chegg.com
300×267
embetronicx.com
Read-Memory-By-Address ⋆ EmbeTronicX
1024×768
SlideServe
PPT - Lecture 06: Memory Address Decoding PowerPoint Presentation, free download - ID:…
1024×768
SlideServe
PPT - Lecture 06: Memory Address Decoding PowerPoint Presentation…
1276×594
chegg.com
Solved 2. How many address lines will a memory chip have, if | Chegg.com
854×389
chegg.com
Solved 1. Show how to map the following memory components | Chegg.com
960×478
chegg.com
Solved If we request to read memory address FB8, what data | Chegg.com
Explore more searches like
How to
Read
a
Memory
Address
Line
Business Letter Envelo
…
Formal Letter
Work Letter
Cover Letter
Personal Letter
Letter Envelope
Business Letter
Letter Guide
Package Box
Letter Example
Get Email
Wedding Invitations
1836×3264
Stack Exchange
addressing - Read and Iden…
649×534
blogspot.com
Electronics by Arun: Address Decoding in Memory Devic…
673×454
blogspot.com
Electronics by Arun: Address Decoding in Memory Devices
623×445
researchgate.net
Block diagram of the memory address decoder. | Download S…
725×478
researchgate.net
Process of formatting the memory address lines | Download Scientifi…
843×618
log2base2.com
Computer memory address basics
529×553
quizlet.com
memory addresses Diagram | Quizlet
1005×652
numerade.com
SOLVED: Problem 1: Memory address decoding. The binary decoder requires onl…
1002×642
chegg.com
Solved Memory Address Given the following memory with the | Chegg.com
2048×1370
storage.googleapis.com
Explain Memory Address In Computer Architecture at John Gemmill blog
1280×720
storage.googleapis.com
Define Memory Address In Computer Architecture at Adolfo Scanlan blog
649×433
University of New Mexico
Memory Address Decoding
649×427
University of New Mexico
Memory Address Decoding
1406×1164
chegg.com
1. Given the memory below: (a) Explain reading from | Chegg.…
800×600
denethor.wlu.ca
PC/CP300 Memory and Memory Devices
1024×768
SlideServe
PPT - Chapter 10 Memory Interface PowerPoint Presentation, free download - I…
458×328
chegg.com
Solved Part 1: Addressing and Accessing Memory 1. Show the …
1024×870
numerade.com
Referring to the following diagram, how many addre…
768×1024
scribd.com
Memory Registers and …
411×328
I Programmer
How Memory Works
320×240
slideshare.net
05 internal memory | PPT
320×240
slideshare.net
lecture 18PART 1 Memory Interfacing.pptx
320×240
slideshare.net
address decoding.pdf
Some results have been hidden because they may be inaccessible to you.
Show inaccessible results
See more images
Recommended for you
Sponsored
Report an inappropriate content
Please select one of the options below.
Not Relevant
Offensive
Adult
Child Sexual Abuse
Feedback