The photos you provided may be used to improve Bing image processing services.
Privacy Policy
|
Terms of Use
Can't use this link. Check that your link starts with 'http://' or 'https://' to try again.
Unable to process this search. Please try a different image or keywords.
Try Visual Search
Search, identify objects and text, translate, or solve problems using an image
Drag one or more images here,
upload an image
or
open camera
Drop images here to start your search
To use Visual Search, enable the camera in this browser
All
Search
Images
Inspiration
Create
Collections
Videos
Maps
News
More
Shopping
Flights
Travel
Notebook
Top suggestions for MapReduce Framework
MapReduce
Workflow
MapReduce
Example
MapReduce
Job
MapReduce
in Hadoop
MapReduce
Algorithm
Google
MapReduce
Word Count
MapReduce
MapReduce
Process
MapReduce
Model
MapReduce
Architecture
MapReduce
Big Data
MapReduce
Diagram
MapReduce
Paradigm
MapReduce
Partitioner
How MapReduce
Works
What Is
MapReduce
Apache
MapReduce
MapReduce
Join
MapReduce
Flow
MapReduce
Demo
MapReduce
Cluster
MapReduce
Explained
MapReduce
Simple Example
MapReduce
Combiner
Maximum
MapReduce
Yarn
MapReduce
Alternative to
MapReduce
MapReduce
Processing
MapReduce
Logo
MapReduce
Technique
MapReduce Framework
Diagram
MapReduce
YouTube
MapReduce
Sort
MapReduce
Pattern
MapReduce
PDF
MapReduce
Writable
MapReduce
Programming Model
MapReduce
Code
MapReduce
Tool
Amazon
MapReduce
MapReduce
Program
Elastic
MapReduce
MapReduce
in MongoDB
MapReduce
Visualization
MapReduce
Structure
MapReduce Framework
Icon
MapReduce
原理
MapReduce
Introduction
TeraSort
MapReduce
MapReduce
Stage
Refine your search for MapReduce Framework
Big
Data
Programming Model
Diagram
Big Data
Analytics
Cloud
Computing
Hadoop
Diagram
Design
Operational
Architecheral
Diagram
BDA
Diagram Big Data
Analytics
Architecture
Example
Explore more searches like MapReduce Framework
Architecture
Diagram
Flow
Diagram
Sort
Algorithm
Logo
png
Data
Science
Mr
Logo
Framework
Icon
Simple
Example
FlowChart
Block
Diagram
Life
Cycle
Workflow
Diagram
key
Features
Diagram
Explanation
Word Count
Example
Simple
Diagram
Min
Max
Hopf
Algebra
Apache
Hadoop
Fault
Tolerance
Algorithm
Design
Icon.png
DataFlow
Programming
Model
Elastic
HDFS
Spark
Python
Amazon
Elastic
Partitioner
Workflow
Architecture
Hadoop
Life Cycle
Diagram
Steps
People interested in MapReduce Framework also searched for
Application Development
Process
Process
Steps
Paradigm
Diagram
Pattern
Poster
图标
Graph
架构图
Hadoop
Example
Components
Icon
Software
Dag
Functions
图
People interested in MapReduce Framework also searched for
Google File
System
Bigtable
HBase
MongoDB
Cassandra
CouchDB
SimpleDB
Embarrassingly
Parallel
Computer
Cluster
Google Web
Toolkit
Autoplay all GIFs
Change autoplay and other image settings here
Autoplay all GIFs
Flip the switch to turn them on
Autoplay GIFs
Image size
All
Small
Medium
Large
Extra large
At least... *
Customized Width
x
Customized Height
px
Please enter a number for Width and Height
Color
All
Color only
Black & white
Type
All
Photograph
Clipart
Line drawing
Animated GIF
Transparent
Layout
All
Square
Wide
Tall
People
All
Just faces
Head & shoulders
Date
All
Past 24 hours
Past week
Past month
Past year
License
All
All Creative Commons
Public domain
Free to share and use
Free to share and use commercially
Free to modify, share, and use
Free to modify, share, and use commercially
Learn more
Clear filters
SafeSearch:
Moderate
Strict
Moderate (default)
Off
Filter
MapReduce
Workflow
MapReduce
Example
MapReduce
Job
MapReduce
in Hadoop
MapReduce
Algorithm
Google
MapReduce
Word Count
MapReduce
MapReduce
Process
MapReduce
Model
MapReduce
Architecture
MapReduce
Big Data
MapReduce
Diagram
MapReduce
Paradigm
MapReduce
Partitioner
How MapReduce
Works
What Is
MapReduce
Apache
MapReduce
MapReduce
Join
MapReduce
Flow
MapReduce
Demo
MapReduce
Cluster
MapReduce
Explained
MapReduce
Simple Example
MapReduce
Combiner
Maximum
MapReduce
Yarn
MapReduce
Alternative to
MapReduce
MapReduce
Processing
MapReduce
Logo
MapReduce
Technique
MapReduce Framework
Diagram
MapReduce
YouTube
MapReduce
Sort
MapReduce
Pattern
MapReduce
PDF
MapReduce
Writable
MapReduce
Programming Model
MapReduce
Code
MapReduce
Tool
Amazon
MapReduce
MapReduce
Program
Elastic
MapReduce
MapReduce
in MongoDB
MapReduce
Visualization
MapReduce
Structure
MapReduce Framework
Icon
MapReduce
原理
MapReduce
Introduction
TeraSort
MapReduce
MapReduce
Stage
1200×600
github.com
GitHub - aditisewla/MapReduce-FrameWork
721×536
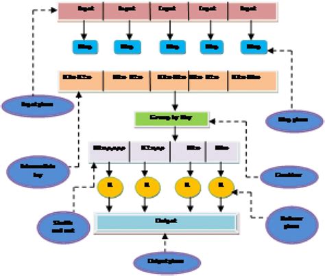
researchgate.net
MapReduce Framework. | Download Scientific Diagram
580×373
researchgate.net
MapReduce framework | Download Scientific Diagram
850×534
researchgate.net
MapReduce framework. | Download Scientific Diagram
646×381
researchgate.net
MapReduce framework | Download Scientific Diagram
320×320
researchgate.net
MapReduce framework | Download Scientific Diag…
640×640
researchgate.net
Architecture: MapReduce Framework | Download …
850×387
researchgate.net
MapReduce framework. | Download Scientific Diagram
850×638
researchgate.net
Architecture: MapReduce Framework | Download Scie…
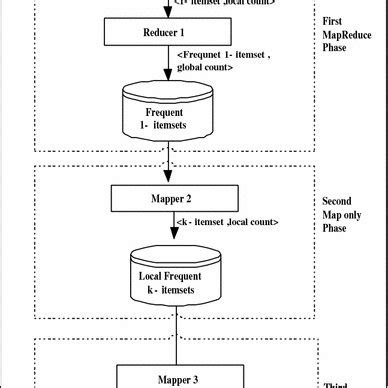
1024×576
unogeeks.com
MapReduce FrameWork in big data
810×476
researchgate.net
1: MapReduce Framework | Download Scientific Diagram
640×360
slideshare.net
Introducing MapReduce Programming Framework | PPTX
Refine your search for
MapReduce Framework
Big Data
Programming Model Diagram
Big Data Analytics
Cloud Computing
Hadoop
Diagram
Design
Operational
Architecheral Diagram
BDA
Diagram Big Data Analytics
Architecture Example
2048×1152
slideshare.net
Introducing MapReduce Programming Framework | PPTX
2048×1152
slideshare.net
Introducing MapReduce Programming Framework | PPTX
850×617
researchgate.net
Representation of MapReduce framework | Download Scientif…
2048×1536
slideshare.net
Hadoops MapReduce framework explanations | PPT
320×320
researchgate.net
MapReduce Framework Architecture | Download …
850×523
researchgate.net
MapReduce framework. | Download Scientific Diagram
303×303
researchgate.net
Structure of MapReduce framework. | Download S…
850×461
researchgate.net
Schematic view of proposed MapReduce framework | Download Scientific Diagram
320×320
researchgate.net
MapReduce Framework for big d…
717×352
researchgate.net
Basic of MapReduce framework. | Download Scientific Diagram
850×511
researchgate.net
MapReduce framework overview | Download Scientific Diagram
850×291
researchgate.net
The proposed MapReduce framework | Download Scientific Diagram
850×613
researchgate.net
Workflow of MapReduce framework | Download Scientific …
850×1043
researchgate.net
Data flow of MapReduce fram…
640×640
researchgate.net
The proposed MapReduce framewor…
388×341
researchgate.net
Overview of MapReduce framework | Download Sci…
2048×1152
slideshare.net
Hadoop MapReduce framework - Module 3 | PPTX | Programming Languages | Computing
People interested in
MapReduce Framework
also searched for
Google File System
Bigtable
HBase
MongoDB
Cassandra
CouchDB
SimpleDB
Embarrassing
…
Computer Cluster
Google Web Toolkit
850×722
researchgate.net
Representation of MapReduce framework | Download Scientific …
817×475
researchgate.net
The MapReduce framework | Download Scientific Diagram
388×388
researchgate.net
Overview of MapReduce framework | Download Scie…
720×540
slideserve.com
PPT - Google MapReduce Framework PowerPoint Presentation, free downlo…
714×439
researchgate.net
MapReduce version of our framework. | Download Scientific Diagram
768×412
researchgate.net
The Architecture of the MapReduce Framework [8]. | Download Scientific Diagram
Some results have been hidden because they may be inaccessible to you.
Show inaccessible results
Report an inappropriate content
Please select one of the options below.
Not Relevant
Offensive
Adult
Child Sexual Abuse
Feedback